眉山市委市政府
无障碍浏览
适老化
简体版
|
繁体版
党务之窗
新闻中心
政府信息公开
政务服务
政民互动
丹棱印象
丹棱概况
当前位置:
首页
->
新闻中心
->
部门动态
->
县交通运输局
->
农村公路建设“七公开”
-> 正文
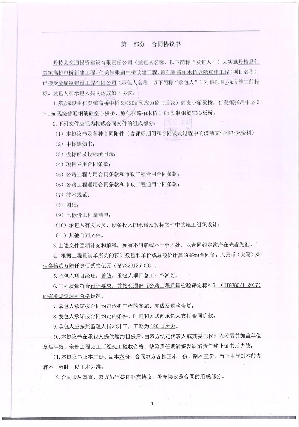
仁美镇高桥中桥新建工程、仁美镇张扁中桥改建工程、原仁张路柏木桥拆除重建工程施工合同
来源:
丹棱县交通运输局
发表时间:
2020-06-12 15:48
【字号:
大
中
小
】